NEWS&TOPICS

 2026年3月
物流倉庫で小学生がわくわくお仕事体験! 

2026年3月20日 — 社員の子ども・孫を対象(小学生)に、

物流倉庫での「お仕事体験」イベントを実施しました。

安全指導のもと、ピッキングや梱包など実際の倉庫作業を体験する様子を動画にまとめ、

同日より当社ウェブサイトで公開します

 

 

 2026年3月
当社代表がインターネットラジオ【金沢シーサイドFM】に出演しました。 

 

未来の物流を支える子供達への『物流教育』の展望を話ししました。

 2026年2月
東京営業所にて通関業新設許可取得

当社は成田空港にて航空貨物の通関業を主としてきましたが、海上貨物の通関も直接取り扱えるよう、東京営業所にて通関業新設許可を取得いたしました。

画像の説明を入力してください

 2026年1月
戦略的パートナーシップによる合弁会社設立『OneSmileLab』

 

当社株式会社K.U.S.ロジスティクス・サポートは、物流不動産ビジネスを展開するイーソーコ株式会社などイーソーコグループと株式会社プチジョブの3社で、物流分野における事業拡大および新たな価値創出を目的として、株式会社OneSmileLabを設立いたしましたので、お知らせいたします。

近年、物流業界においてはDX化の加速、労働力不足、環境対応ニーズの高まり等が進み、より高度で効率的なサービス提供が求められております。

3社はそれぞれ、

イーソーコ株式会社:物流不動産分野での豊富な実績と顧客基盤

株式会社K.U.S.ロジスティクス・サポート:フォワーディング、通関、輸配送、倉庫の一括サポート

株式会社プチジョブ:人材確保システム基盤

を有しており、各社の強みを融合させることで、単独では実現できない高付加価値サービスの提供が可能になると判断し、本合弁会社の設立に至りました。

 

「PR TIMES」プレスリリース

 2026年1月
YouTube『物流チャンネル』出演。 

 

当社の代表取締役の松岡が物流業界のニュースや物流企業の経営者をお呼びして楽しく、分かりやすく物流業界の情報を発信していくYouTube『物流チャンネル』に出演いたしました。

 

 2025年12月
認定NPO法人キッズドア
2025年12月『困窮家庭の子供たちへの冬の食料支援』への寄付。 

 

子どものために今私たちにできることとして、日本の困窮世帯子どもたちの現状と解決するたの活動している『認定NPO法人キッズドア』様に協力させていただきました。

当社の経営理念を実現するための条項として、『子供たちお未来を創造し、成長を支える会社として精一杯の支援をする』を掲げており、今後もこの物流業界を支えるであろう子供たちへの支援を継続していく所存です。

 

 2025年11月
地元中学生が庫内作業の職場体験にきました。 

地元の中学生が当社倉庫にて職場体験学習を行いました。

職場体験は、生徒が直接働く人と接することにより、実際的な知識や技術に触れることを通して、学ぶことの意義を理解し、生きることの尊さを実感させることが求められている。

また、生徒が主体的に進路を選択決定する態度や意志、意欲を培うことのできる教育活動として、重要な意味を持っている。

キャリア教育の推進は、次代の担う子供たちの職業観・勤労観を養い、将来の労働力確保にもつながるものと考えており、継続した取り組みが重要であると考えております。

 

 2025年10月
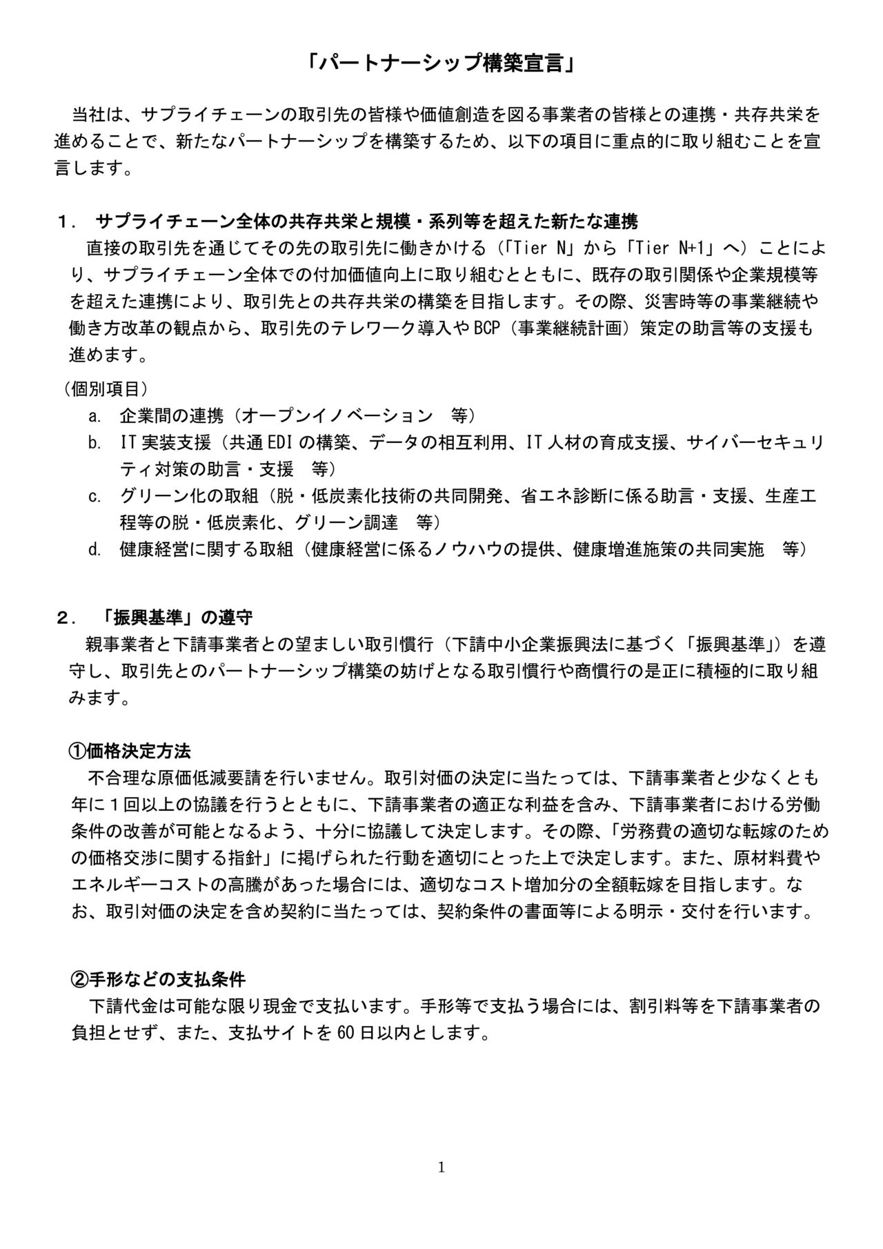
パートナーシップ構築宣言 

「パートナーシップ構築宣言」とは、

サプライチェーンの取引先等と連携・共存共栄を進めることで、新たなパートナーシップ構築する事を発注者側が宣言するものです。

当社は、今後も取引先と持続可能な関係を築くべく

「パートナーシップ構築宣言」を公表し、本宣言を機にさらに持続可能な社会の実現に向けて貢献してまいります。

 

 2025年8月
新営業所開設のご案内 

東京営業所

 

このたび弊社は業務拡充に伴い、下記所在地に新たに東京営業所を開設いたしました。

これを機に、地域の皆さまにより一層ご満足いただけるサービスの提供に努めてまいります。

 

今後とも変わらぬご支援を賜りますようお願い申し上げます。

【新営業所概要】

所在地:〒103-0013

    東京都中央区日本橋人形町一丁目5番8号5階

電話番号:03-6661-9400

FAX番号:03-6661-9405

開設日:令和7年8月25日

 

 2025年7月
高校生と企業が直接交流できる国内最大級の合同企業説明会
【ジョブドラフトFes千葉開催】に出展いたしました。 

ジョブドラフトFes 展示会場様子

 

ジョブFesとは

高校生と企業が直接交流できる国内最大級の合同企業説明会です。

直接生徒と話すことによって、求人票だけでは伝わりづらい会社の雰囲気や働く人の声など伝える事ができます。

当社では、物流の説明や実体験としてハンディターミナルを使用し検品作業も行いました。

 2025年7月
【物流不動産協同組合賛助会員及び次世代物流ビジネス研究会】に参画いたしました。 

 

当社は、物流不動産協同組合が主催する次世代物流ビジネス研究会に参画いたしました。

 

次世代物流ビジネス研究会の目的

 

近年、物流業界は深刻な労働力不足に直面しており、運搬業務に加え、倉庫も単なる保管機能にとどまらず、仕分け・加工・配送などの多機能化への対応が求められています。

DX(デジトランスフォーメーション)の導入も加速し、より効率的かつ柔軟な業務運営・業務改革が急務となっています。

「次世代ビジネス(物流不動産ビジネス)」を接点に、物流と不動産という二大社会インフラを軸とし、業界の垣根を超えた“共創ネットワーク”のプラットフォームを構築することを目指します。

 

次世代物流ビジネス研究会の詳細については以下のリンクをご覧ください。

 2025年4月
【働きやすい企業】部門のSILVERに選出されました。 

当社は、お金や仕事に関する情報を提供するプラットフォーム

「おかねチップス」が主催する「おかねチップスアワード2025」において、「働きやすい企業」部門のSILVERを受賞しました。

「働きやすい企業」アワードは、社員一人ひとりが安心してそして長期的に成長できる職場を提供している企業を讃えることを目的としています。働く人々の充実感や企業文化の魅力、働きがいの創出など、多角的な視点で企業を評価し、社会における「理想の働き方」を示す羅針盤を示すことを目指しています。

今後も働きやすい環境づくりに努め、エンゲージメントを高めてまいります。

 

 2025年3月
【成長企業セレクション2025】に選出されました。 

当社は、Sales Now DBが主催する『成長企業セレクション2025』において、Mid Market部門でTripleに選出されました。

Sales Now 成長企業セレクションとは?

『成長している企業』を従業員成長率という指標に基づきSales Now DBが独自に調査、選出し表彰しています。

今後も成長企業として躍進していけるよう取り組んで参ります。

 

 2024年10月
【千葉県を代表する企業100選】に選出されました。 

この度、MADEIN LOCAL「地域を代表する会社100選」に、当社が千葉県エリア代表として選出されました。

取材記事が掲載されましたので、ご報告いたします。

数ある千葉県内の企業から、厳正かつ公正な審査のもと選出されています。

 

 2024年3月
【健康経営優良法人2024】の認定 

当社は経済産業省と日本経営会議が主催する「健康経営優良法人2024」に認定されました。
今後も従業員の健康を推進し、安心して就業できるよう取り組んで参ります。

健康経営優良法人認定制度とは?(経済産業省より)
地域の健康課題に即した取組や日本健康会議が進める健康増進の取組をもとに、特に優良な健康経営を実践している大企業や中小企業等の法人を顕彰する制度です。健康経営に取り組む優良な法人を「見える化」することで、従業員や求職者、関係企業や金融機関などから「従業員の健康管理を経営的な視点で考え、戦略的に取り組んでいる法人」として社会的に評価を受けることができる環境を整備することを目標としています。

 

 

 2024年2月
一般社団法人 Think The DAY  2024年1月 『能登半島地震被災地へのお菓子提供』 

『Think The DAY』様の支援活動に共感し、

避難生活等で大変な思いをされている子供たちに、

一瞬でもお菓子の力で笑顔になっていただければと、

取引先様や物流を担う協力会社様に呼びかけ、

弊社社員がトラックでお菓子を石川県まで運搬し提供させていただきました。

 

 

2024年2月
認定NPO法人キッズドア 2023年12月 『困窮家庭の子供たちへの冬の食料支援』への寄付

画像の説明を入力してください

子供のために今私たちにできることとして、日本の困窮世帯の子どもたちの現状と解決するための活動している『認定NPO法人キッズドア』様に協力させていただきました。
当社の経営理念を実現するための条項として、『子供たちの未来を創造し、成長を支える会社として精一杯の支援をする』を掲げており、今後もこの物流業界を支えるであろう子供たちへの支援を継続していく所存です。

2024年1月
船橋市長から船橋市障害者雇用優良事業所として表彰されました

多様な人が活躍できる環境作りや風土改革が重要になってきている中、当社も職場環境の整備等を行い、障害がある方のそれぞれの適正を生かし、就業して頂いております。

今後もすべての従業員が働きがいのある職場となるよう、努めて参ります。


 

2023年12月
安全性優良事業所の認定制度【Gマーク】を取得しました。

全国貨物自動車運送適正化事業実施機関である公益社団法人全日本トラック協会は、トラック運送事業者の交通安全対策などへの事業所単位での取り組みを評価し、一定の基準をクリアした事業所を認定する貨物自動車運送事業安全性評価事業を実施しています。

この貨物自動車運送事業安全性評価事業は、利用者がより安全性の高い事業者を選びやすくするとともに、事業者全体の安全性の向上に対する意識を高めるための環境整備を図るため、事業者の安全性を正当に評価し、認定し、公表する制度です。

2023年11月
企業交流授業として船橋市内の小学校を訪問しました。

令和51124日に船橋市立習志野台第一小学校にて、6年生を対象とした企業交流授業を行いました。目的としまして、『千葉県内の企業の仕事内容や働く人の思いについて知る活動を通して、働くことへ希望をもって将来の自分像をイメージできるようにする。』という小学校の取り組みにご協力させて頂き、未来ある子供たちに物流や通関の大切さや面白さ、働く人の思いを伝え、ハンディターミナルを使用したワークショップ等も行いました。

 

授業後の児童の振り返りで下記のような記述がありました。

 

・『今回の授業で学んだことを少しでも将来に生かせるようにしたい。働くことは楽しいことだけじゃなく辛いこともあると思う。くじけずに自分の仕事の内容の中から楽しいことを見つけ出して、それをやりがいにすれば辛いこともきっと乗り越えて楽しめるはずだと思った。』

 

・『「誰かのために」を大切に働いていること。それが働く人にとっての大きなやりがいになり、働くことのきっかけになると思った。』

 

・『どの企業の人も責任とは少し違う誇らしさをもって仕事をしていることが伝わった。仕事を一生懸命行うことは、思いやりをもつことだと思った。』

 

この記述を読み、仕事をする上で大切なものを思い出させて頂きました。

 

今後もこのような活動を行い、子供たちが将来就職するときに、小学校時代、このような授業があり、物流に興味が沸いたと思い出していただき、物流の未来に繋がればと願っております。

2023年9月
船橋西浦物流センターに保税蔵置場の新設

海外から到着した貨物について、関税の徴収を一時的に保留した状態で保管(蔵置)できる倉庫を「保税倉庫」と言います。
税関長の許可によって、輸入貨物が到着する空港や港などの近くに設置される保税倉庫を、東京・千葉湾岸エリアにご用意しております。

また、デバンニング・バンニング作業も弊社スタッフに安心してお任せください。

2023年6月
発見たんけん千葉県 船橋市 2023年度版に弊社が掲載されました。

小学生のキャリア教育副教材『発見たんけん千葉県 船橋市版』に当社の仕事内容を掲載し、船橋市内55校の小学校に配布致しました。                    

未来を担う子供たちに物流を知ってもらうため、身近にある商品が、どのように自分たちの手元に届けられるのかを記載し、小学生のキャリア教育要項である「身のまわりの仕事や環境へ関心を向ける」という授業に使用して頂きました。

2023年2月
GREEN × GLOBE Partnersに参加しました。

GREE × GLOBE Partnars に参加しました。

弊社は様々な企業・団体・自治体と共に、

サステナビリティな活動に積極的に参加していきます。

詳しい活動内容は下記URLからも参照できます。

https://ggpartners.jp/partnerlist.html

 

2022年9月
船橋西浦物流センターを新設

画像の説明を入力してください

弊社船橋西浦倉庫はロジスティクスを支える重要な役割に、保管業務があります。

営業倉庫として幅広く色んなジャンルの保管・荷役もしております。

また、在庫システムも導入済みなので効率化を図った運用フローでBtoB、BtoCの入出荷作業等もお客様が安心できる環境で準備しております。

お気軽にお問合せ・ご相談ください

お電話でのお問合せ・ご相談はこちら(本社)
047-401-1190

お問合せはお気軽に

お電話のお問合せ・ご相談(本社)

047-401-1190

フォームは24時間受付中です。お気軽にご連絡ください。

新着情報・お知らせ

2022/05/03
ホームページを公開しました
2022/05/02
「サービスのご案内」ページを更新しました
2022/04/29
「会社概要」ページを作成しました

株式会社K.U.S.
ロジスティクス・サポート

本社住所

〒273-0011 千葉県船橋市湊町2-5-1 アイカワビル2F

本社アクセス

船橋駅から徒歩10分